Gemeindeamt
Im Jahr 2022 wurde Silke Großmann zur Bürgermeisterin der Gemeinde Lohmen gewählt. Die Amtszeit beträgt sieben Jahre. Die Bürgermeisterin steht dem Gemeinderat vor und ist die oberste Dienstvorgesetzte der Beschäftigten der Verwaltung.

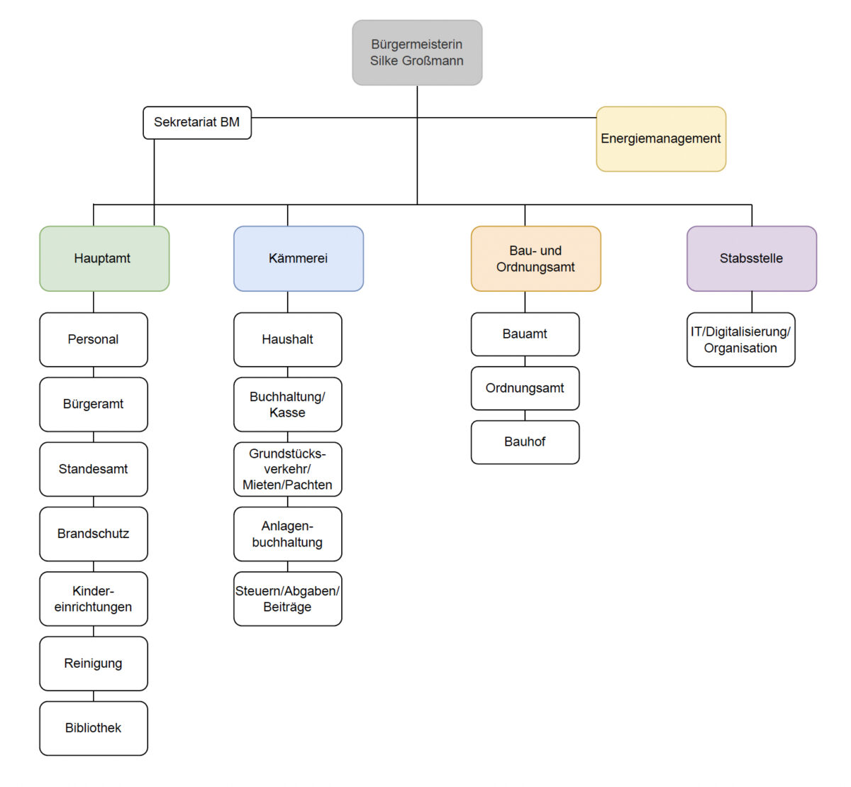
Das Organigramm
der Gemeinde Lohmen
Die Gemeindeverwaltung Lohmen gliedert sich in drei Ämter und eine Stabsstelle.
Im Organigramm können Sie sich einen
Überblick verschaffen.
Informationen zu Ansprechpartnern und Kontaktdaten finden Sie auf dieser Seite.
Gemeindeamt
Schloß Lohmen 1
01847 Lohmen
Öffnungszeiten:
Dienstag: 9.00 – 12.00 Uhr & 13.00 – 18.00 Uhr
Donnerstag: 9.00 – 12.00 Uhr & 13.00 – 16.00 Uhr
Freitag: 9.00 – 12.00 Uhr
Verwaltungsgemeinschaft
mit der Stadt Wehlen
Auf Grund der Bildung einer Verwaltungsgemeinschaft übt die Gemeinde Lohmen als erfüllende Gemeinde die übertragenen Verwaltungsaufgaben per 01.01.1999 für die Stadt Wehlen aus. Alle behördlichen Informationen finden Sie auf dieser Website. Näheres zur Stadt Wehlen können Sie außerdem auf der Seite der Stadt Wehlen erfahren.
Ansprechpartner &
Kontakt
Hauptamt
Leitung: Carmen Schubert
03501 / 5810 – 20
Personal, Bürgeramt, Standesamt, Brandschutz, Kindereinrichtungen, Reinigung, Bibliothek
Kämmerei
Leitung: Kerstin Ujhelyi
03501 / 5810 – 30
Haushalt, Buchhaltung/Kasse, Grundstücksverkehr/Mieten/Pachten, Anlagenbuchhaltung, Steuern/Abgaben/Beiträge
Bau- und Ordnungsamt
Leitung: Maximilian Weber
03501 / 5810 – 35
Bauamt, Ordnungsamt, Bauhof
Stabsstelle
Leitung: Norman Löwe
03501 / 5810 – 39
IT, Digitalisierung, Organisation
Wasserzweckverband „Bastei“
Kastanienallee 4, 01847 Lohmen
Bereich Trinkwasser: 03501 46 10 80
Fax:
03501 47 07 89
Bereitschaftstelefon: 03501 47 00 98
Sekretariat
Geschäftsführung
www.wzv-bastei.de
info@wzv-bastei.de
Bereich Abwasser
Telefon Verwaltung: 03596 581840
Betriebsführung durch WASS GmbH
Bereitschaft: 035971 56775 / 0175 1672878









